17 Kasım 2022 Perşembe

ROMA TARİHİ -90- Magnus Magnentius (350-353)

 

Magnus Magnentius (350-353)

·         303’te Ambianum’da (Amiens, Fransa’nın kuzeyinde bir şehir) doğmuştu.

·         Constantinus Hanedanı üyesi değildir.

Bir sikke üzerinde Magnentius


·          Konstantin Hanedanından  Nepotianus'un (Flavius Iulius Popilius Nepotianus Constantinus, imparator olmak için isyan eden hanedan mensubu) kısa ömürlü isyanı, Magnentius'un imparator olarak hanedanın diğer üyelerine karşı durumunu güçlendirdi. Magnentius lejyon komutanlığına kadar yükseldi.

·         Askerleri tarafından Augustodunum’da (Fransa’da yer alan antik yerleşim yeri) askerler tarafından augustus 350’de ilân edildi. Magnentius bir süre sonra Constans’ı da Gallia’nın güneyinde yakalatarak öldürttü.

337-350 arası Roma imparatoru Constans


·         Magnentius halktan ve askerlerden giderek daha fazla destek görmeye başladı. Bu sırada Tuna bölgesinde Vetranio adlı komutan isyan ederek kendisini imparator ilân etti ve II. Constantius’un desteğini istedi.

·         Magnentius da Constantius’tan kendi augustus’lugunu tanımasını bekliyordu. Vetranio’nun kuvvetleriyle birleşen Constantius, Magnentius’un üzerine yürüdü; ancak Magnentius’un güçlü ordusu karşısında II. Constantius ( 337-361) yenilse de Mursa Major Savaşı’nda Magnentius’un ordusunu 351’de mağlup eder. Magnentius, tekrar güçlenmek için mücadele etmeye çalıştıysa da başarılı olmaz.

 II. Constantius


13 Kasım 2022 Pazar

ROMA TARİHİ -89- Constantius (Flavius Julius Constantius 337-361)

·         Constantius (Flavius Julius Constantius 337-361)

 

(Flavius Julius Constantius 337-361)

·         Constans, II. Constantinus’u yenilgiye uğrattıktan sonra Franklan yenilgiye uğratarak Tuna ve Ren bölgelerinde egemenliğini sağladı.  350’de Magnentius adlı bir subay isyan ederek Augustodunum’da kendisini augustus ilân etti. Constans kaçtıysa da bir süre sonra Gallia’nın güneyinde, İspanya sınırına yakın bir yerde yakalandı ve öldürüldü.

Magnentius (350-353 arası imparator)


·         Büyük Constantinus ile Fausta’nın oğlu olan II. Constantius,  324’te caesar unvanı alır. Babalarının ölümünden birkaç ay sonra diğer kardeşleriyle beraber augustus unvanını 337’de alırKardeşlerin toprak paylaşımı ile  II. Constantius’un payına Küçük Asya ve Mısır, yani Roma’nın doğusu düşer. Constans’ı öldüren Magnentius’un gücü artsa da Constantius, 351’de Aşağı Pannonia’da Musra mevkiinde Magnentius’un ordusunu bozguna uğratır.

 

·         Sasani Kralı II. Şapur (309-379)  Roma ile yaptığı anlaşmayı bozarak Dogu’daki Roma topraklarına saldırınca Constantius 353-358 yılları arasındaki beş yılı Doğu’da geçirdi. Ayrıca, kuzeni Gallus(Flavius Claudius Constantius Gallus)’u caesar olarak atadı ve Doğu’daki isyanları bastırması için onu Antiokheia’ya gönderdi. Gallus’un halka kötü davranması üzerine  354’te öldürttü. Bu arada Constantius, Iulianus’a caesar unvanı vererek Gallia’da 355’te görevlendirse de Iulianus Paris’te isyan etti. II. Constantius isyanı bastırmak üzere yola çıkmak üzereyken ki Kilikia’da Tarsos’ta 361’de öldü.

Sasani hükümdarı Şapur



ROMA TARİHİ -88- Constans (Flavius Julius Constans, 337-350)


·         Constans (Flavius Julius Constans,  337-350)

·         Constans, Büyük Constantinus’un ikinci karısı Fausta’dan doğma oğludur. Babasının ölümünden sonra diğer kardeşleriyle birlikte o da augustus unvanını 337’de aldı. Ertesi yıl Pannonia(Roma eyaleti)’da bir yerde veya Dacia(Roma’da eyalet)’daki Viminacium(Sırbistan’da şehir)’da bir toplantı yaparak imparatorluk topraklarının yönetimini aralarında 338’de paylaştılar.

Flavius Julius Constans,  337-350


·         Constans’ın payına İtalya, Illyricum ve Kuzey Afrika düştü.

Constans’ın  ve kardeşlerin payları (Dalmatius onların kuzenidir)


·         340’da II. Constantinus egemenlik alanını genişletmek amacıyla Constans’ın egemenlik alanında bulunan İtalya’ya girdiğinde Constans’ın ordusu II. Constantinus’un ordusunu Aquileia(Kuzey İtalya’da şehir)’da bozguna uğrattı ve II. Constantinus öldürüldü. Böylece Constans, Constantinus’un payına düşen toprakların da (Britannia, Gallia ve İspanya) egemeni oldu. İmparatorluk yönetimi Constans ve II. Constantius’un elindedir.

 

5 Kasım 2022 Cumartesi

ROMA TARİHİ -87- Flavius Claudius Constantinus (II. Constantinus, 337-340)

 

·         Flavius Claudius Constantinus (II. Constantinus, 337-340)

II. Constantinus, 337-340


·         Büyük Constantinus öldüğünde geride üç oğlunu bırakmıştı:

1.       II. Constantinus,

2.       II. Constantius ve

3.       Constans (Constantinus'un yeğeni  Dalmatius'a da pay verse de kuzenleri tarafından öldürüldü)

I. Konstantin tarafından atanan Sezarlar arasında bölünmesi: batıdan doğuya, II. Konstantin, Konstans, Dalmatius ve II. Konstantin toprakları. Dalmatius öldürüldükten sonra toprakları Constans ve Constantius arasında bölündü.



·         II. Constantinus, “Büyük” lakabıyla tanınan I. Constantinus’un Fausta’dan olan en büyük oğlu olup Arelate(Arles, güney Fransa’da şehir)’de doğmuştu. Babası Constantinus onu ve üvey kardeşi Crispus’u Sirmium(Roma/Pannonia eyaletinde şehir)’da caesar ilân etmişti. Üvey kardeşi (Minervina’dan doğma) Flavius Julius Crispus’un üvey annesi Fausta’yla ensest ilişki yaşadığı gerkeçesi ile idamından sonra II. Constantinus, on yaşında olmasına rağmen Tuna ve Ren boylarında yapılan bazı savaşlara sembolik  “komutanlık” yapmıştı. Babalarının ölümünden sonra Büyük Constantinus’un üç oğlu da augustus unvanı alırlar.  338’de Pannonia’da (veya Dacia’daki Viminacium’da) bir toplantı yaparak imparatorluk topraklarının yönetimini aralarında paylaştılar ( 338).

a)       II. Constantinus, Britannia, Gallia ve Ispanya’yı alırken;

b)       Constans İtalya, Illyricum, Trakya ve Kuzey Afrika’yı;

c)        II. Constantius da Küçük Asya ve Mısır dâhil olmak üzere Doğu topraklarını aldı.

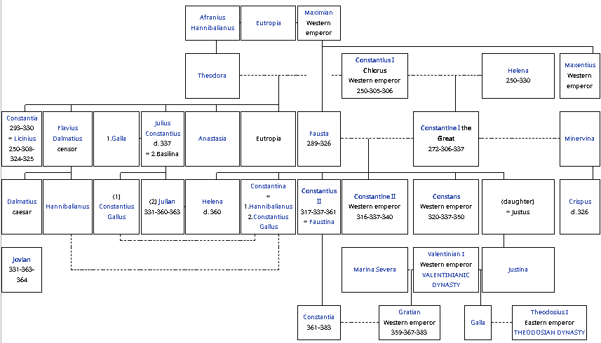
Constantinus'un hanedanı (kaynak: https://www.wikiwand.com/en/Constantius_II)



·         340’da II. Constantinus egemenlik alanını genişletmek amacıyla Constans’ın egemenlik alanında bulunan İtalya’yı işgale girse de Constans’ın ordusu II. Constantinus’un ordusunu Aquileia(kuzey-doğu İtalya'da Friuli-Venezia Giulia Bölgesi'ne bağlı Udine ili içinde bulunan bir tarihsel bir yerleşke) ’da bozguna uğrattı ve II. Constantinus öldürüldü. Böylece Constans, Constantinus’un payına düşen toprakların da egemen olmaya başladı.

Türklerde Sosyoekonomik Hayat ve Şehirleşme

 Toplumların hayatı; (1)geçmişten getirdikleri kültürel özellikler,  (2)yaşadıkları bölgenin coğrafi koşulları ve (3)sahip oldukları inançla...